作者:元洲環保 時間:2021-03-15 09:21:07 tags: “十四五”規劃
推動綠色發展促進人與自然和諧共生
堅持綠水青山就是金山銀山理念,堅持尊重自然、順應自然、保護自然,堅持節約優先、保護優先、自然恢復為主,實施可持續發展戰略,完善生態文明領域統籌協調機制,構建生態文明體系,推動經濟社會發展全面綠色轉型,建設美麗中國。
堅持山水林田湖草系統治理,著力提高生態系統自我修復能力和穩定性,守住自然生態安全邊界,促進自然生態系統質量整體改善。
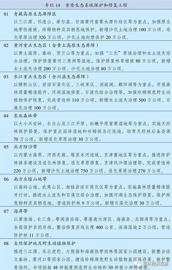
強化國土空間規劃和用途管控,劃定落實生態保護紅線、永久基本農田、城鎮開發邊界以及各類海域保護線。以國家重點生態功能區、生態保護紅線、國家級自然保護地等為重點,實施重要生態系統保護和修復重大工程,加快推進青藏高原生態屏障區、黃河重點生態區、長江重點生態區和東北森林帶、北方防沙帶、南方丘陵山地帶、海岸帶等生態屏障建設。加強長江、黃河等大江大河和重要湖泊濕地生態保護治理,加強重要生態廊道建設和保護。全面加強天然林和濕地保護,濕地保護率提高到55%。科學推進水土流失和荒漠化、石漠化綜合治理,開展大規模國土綠化行動,推行林長制。科學開展人工影響天氣活動。推行草原森林河流湖泊休養生息,健全耕地休耕輪作制度,鞏固退耕還林還草、退田還湖還濕、退圍還灘還海成果。

科學劃定自然保護地保護范圍及功能分區,加快整合歸并優化各類保護地,構建以國家公園為主體、自然保護區為基礎、各類自然公園為補充的自然保護地體系。嚴格管控自然保護地范圍內非生態活動,穩妥推進核心區內居民、耕地、礦權有序退出。完善國家公園管理體制和運營機制,整合設立一批國家公園。實施生物多樣性保護重大工程,構筑生物多樣性保護網絡,加強國家重點保護和珍稀瀕危野生動植物及其棲息地的保護修復,加強外來物種管控。完善生態保護和修復用地用海等政策。完善自然保護地、生態保護紅線監管制度,開展生態系統保護成效監測評估。
加大重點生態功能區、重要水系源頭地區、自然保護地轉移支付力度,鼓勵受益地區和保護地區、流域上下游通過資金補償、產業扶持等多種形式開展橫向生態補償。完善市場化多元化生態補償,鼓勵各類社會資本參與生態保護修復。完善森林、草原和濕地生態補償制度。推動長江、黃河等重要流域建立全流域生態補償機制。建立生態產品價值實現機制,在長江流域和三江源國家公園等開展試點。制定實施生態保護補償條例。

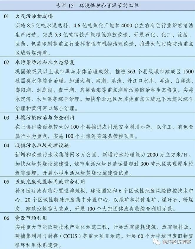
深入打好污染防治攻堅戰,建立健全環境治理體系,推進精準、科學、依法、系統治污,協同推進減污降碳,不斷改善空氣、水環境質量,有效管控土壤污染風險。
堅持源頭防治、綜合施策,強化多污染物協同控制和區域協同治理。加強城市大氣質量達標管理,推進細顆粒物(PM2.5)和臭氧(O3)協同控制,地級及以上城市PM2.5濃度下降10%,有效遏制O3濃度增長趨勢,基本消除重污染天氣。持續改善京津冀及周邊地區、汾渭平原、長三角地區空氣質量,因地制宜推動北方地區清潔取暖、工業窯爐治理、非電行業超低排放改造,加快揮發性有機物排放綜合整治,氮氧化物和揮發性有機物排放總量分別下降10%以上。完善水污染防治流域協同機制,加強重點流域、重點湖泊、城市水體和近岸海域綜合治理,推進美麗河湖保護與建設,化學需氧量和氨氮排放總量分別下降8%,基本消除劣Ⅴ類國控斷面和城市黑臭水體。開展城市飲用水水源地規范化建設,推進重點流域重污染企業搬遷改造。推進受污染耕地和建設用地管控修復,實施水土環境風險協同防控。加強塑料污染全鏈條防治。加強環境噪聲污染治理。重視新污染物治理。
構建集污水、垃圾、固廢、危廢、醫廢處理處置設施和監測監管能力于一體的環境基礎設施體系,形成由城市向建制鎮和鄉村延伸覆蓋的環境基礎設施網絡。推進城鎮污水管網全覆蓋,開展污水處理差別化精準提標,推廣污泥集中焚燒無害化處理,城市污泥無害化處置率達到90%,地級及以上缺水城市污水資源化利用率超過25%。建設分類投放、分類收集、分類運輸、分類處理的生活垃圾處理系統。以主要產業基地為重點布局危險廢棄物集中利用處置設施。加快建設地級及以上城市醫療廢棄物集中處理設施,健全縣域醫療廢棄物收集轉運處置體系。
建立健全重點風險源評估預警和應急處置機制。全面整治固體廢物非法堆存,提升危險廢棄物監管和風險防范能力。強化重點區域、重點行業重金屬污染監控預警。健全有毒有害化學物質環境風險管理體制,完成重點地區危險化學品生產企業搬遷改造。嚴格核與輻射安全監管,推進放射性污染防治。建立生態環境突發事件后評估機制和公眾健康影響評估制度。在高風險領域推行環境污染強制責任保險。
落實2030年應對氣候變化國家自主貢獻目標,制定2030年前碳排放達峰行動方案。完善能源消費總量和強度雙控制度,重點控制化石能源消費。實施以碳強度控制為主、碳排放總量控制為輔的制度,支持有條件的地方和重點行業、重點企業率先達到碳排放峰值。推動能源清潔低碳安全高效利用,深入推進工業、建筑、交通等領域低碳轉型。加大甲烷、氫氟碳化物、全氟化碳等其他溫室氣體控制力度。提升生態系統碳匯能力。錨定努力爭取2060年前實現碳中和,采取更加有力的政策和措施。加強全球氣候變暖對我國承受力脆弱地區影響的觀測和評估,提升城鄉建設、農業生產、基礎設施適應氣候變化能力。加強青藏高原綜合科學考察研究。堅持公平、共同但有區別的責任及各自能力原則,建設性參與和引領應對氣候變化國際合作,推動落實聯合國氣候變化框架公約及其巴黎協定,積極開展氣候變化南南合作。
建立地上地下、陸海統籌的生態環境治理制度。全面實行排污許可制,實現所有固定污染源排污許可證核發,推動工業污染源限期達標排放,推進排污權、用能權、用水權、碳排放權市場化交易。完善環境保護、節能減排約束性指標管理。完善河湖管理保護機制,強化河長制、湖長制。加強領導干部自然資源資產離任審計。完善中央生態環境保護督察制度。完善省以下生態環境機構監測監察執法垂直管理制度,推進生態環境保護綜合執法改革,完善生態環境公益訴訟制度。加大環保信息公開力度,加強企業環境治理責任制度建設,完善公眾監督和舉報反饋機制,引導社會組織和公眾共同參與環境治理。(注:PM2.5為PM右下角加2.5,O3為O右下角加3)
堅持生態優先、綠色發展,推進資源總量管理、科學配置、全面節約、循環利用,協同推進經濟高質量發展和生態環境高水平保護。
堅持節能優先方針,深化工業、建筑、交通等領域和公共機構節能,推動5G、大數據中心等新興領域能效提升,強化重點用能單位節能管理,實施能量系統優化、節能技術改造等重點工程,加快能耗限額、產品設備能效強制性國家標準制修訂。實施國家節水行動,建立水資源剛性約束制度,強化農業節水增效、工業節水減排和城鎮節水降損,鼓勵再生水利用,單位GDP用水量下降16%左右。加強土地節約集約利用,加大批而未供和閑置土地處置力度,盤活城鎮低效用地,支持工礦廢棄土地恢復利用,完善土地復合利用、立體開發支持政策,新增建設用地規模控制在2950萬畝以內,推動單位GDP建設用地使用面積穩步下降。提高礦產資源開發保護水平,發展綠色礦業,建設綠色礦山。
全面推行循環經濟理念,構建多層次資源高效循環利用體系。深入推進園區循環化改造,補齊和延伸產業鏈,推進能源資源梯級利用、廢物循環利用和污染物集中處置。加強大宗固體廢棄物綜合利用,規范發展再制造產業。加快發展種養有機結合的循環農業。加強廢舊物品回收設施規劃建設,完善城市廢舊物品回收分揀體系。推行生產企業“逆向回收”等模式,建立健全線上線下融合、流向可控的資源回收體系。拓展生產者責任延伸制度覆蓋范圍。推進快遞包裝減量化、標準化、循環化。
堅決遏制高耗能、高排放項目盲目發展,推動綠色轉型實現積極發展。壯大節能環保、清潔生產、清潔能源、生態環境、基礎設施綠色升級、綠色服務等產業,推廣合同能源管理、合同節水管理、環境污染第三方治理等服務模式。推動煤炭等化石能源清潔高效利用,推進鋼鐵、石化、建材等行業綠色化改造,加快大宗貨物和中長途貨物運輸“公轉鐵”、“公轉水”。推動城市公交和物流配送車輛電動化。構建市場導向的綠色技術創新體系,實施綠色技術創新攻關行動,開展重點行業和重點產品資源效率對標提升行動。建立統一的綠色產品標準、認證、標識體系,完善節能家電、高效照明產品、節水器具推廣機制。深入開展綠色生活創建行動。
強化綠色發展的法律和政策保障。實施有利于節能環保和資源綜合利用的稅收政策。大力發展綠色金融。健全自然資源有償使用制度,創新完善自然資源、污水垃圾處理、用水用能等領域價格形成機制。推進固定資產投資項目節能審查、節能監察、重點用能單位管理制度改革。完善能效、水效“領跑者”制度。強化高耗水行業用水定額管理。深化生態文明試驗區建設。深入推進山西國家資源型經濟轉型綜合配套改革試驗區建設和能源革命綜合改革試點。
